Instance Verification Kit (IVK)
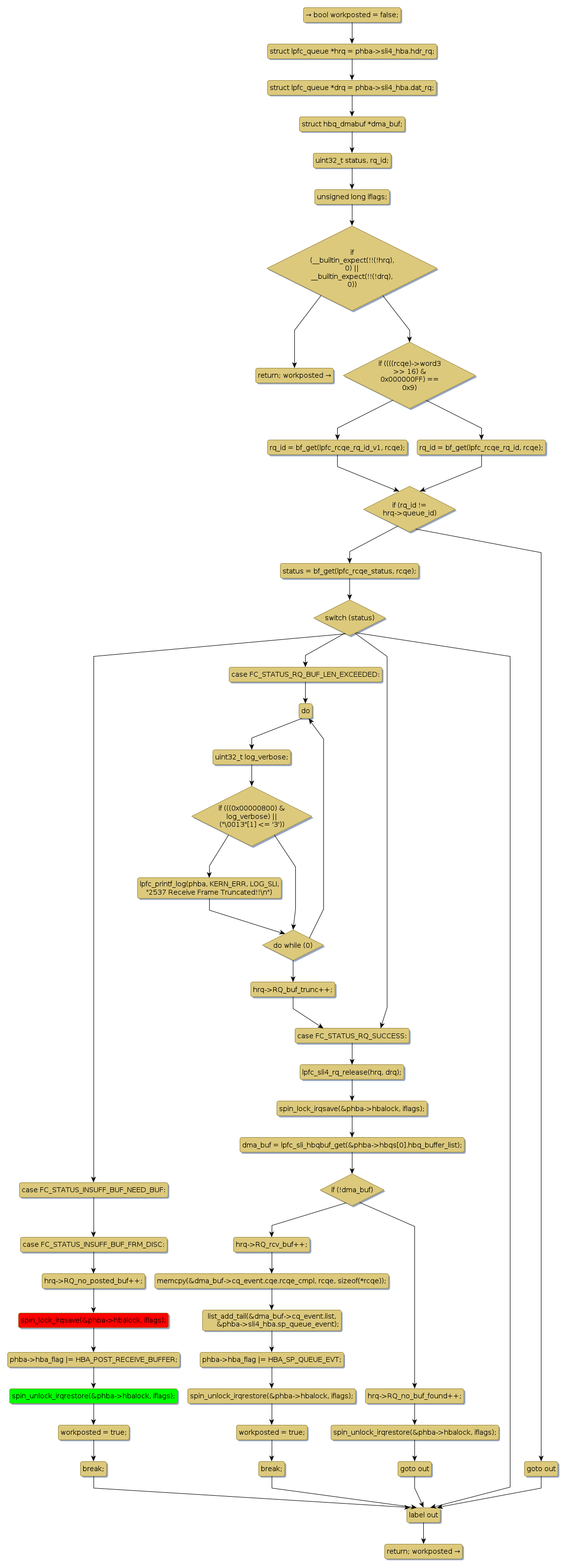
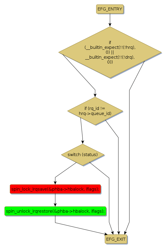
spin lock @ [367973+42+/linux-3.19-rc1/drivers/scsi/lpfc/lpfc_sli.c]
Instance Signature: hbalock
|
The Matching Pair Graph:
|
|
Function Name
|
Control Flow Graph (CFG)
|
Events Flow Graph (EFG)
|
Source Correspondence
|
|
lpfc_sli4_sp_handle_rcqe
|
|
|
[366411+24+/linux-3.19-rc1/drivers/scsi/lpfc/lpfc_sli.c]
|